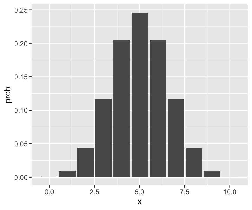
dat_binom <- tibble(
x = 0:10,
prob = dbinom(x = x, size = 10, prob = .5),
cprob = cumsum(prob),
cprob1 = pbinom(q = x, size = 10, prob = .5)
)Assume \(X\) follows a binomial distribution with parameters \(n\) and \(p\), i.e., \[X\sim B(n, p)\]
Probability mass function \[p(x) = P(X=x) = {n \choose x}p^x (1-p)^{n-x}, x=0, 1, 2, \ldots\]
Cumulative distribution function \[F(x) = P(X\leq x) = \sum_{y = 0}^x P(X=y)\]
#> # A tibble: 11 × 4
#> x prob cprob cprob1
#> <int> <dbl> <dbl> <dbl>
#> 1 0 0.000977 0.000977 0.000977
#> 2 1 0.00977 0.0107 0.0107
#> 3 2 0.0439 0.0547 0.0547
#> 4 3 0.117 0.172 0.172
#> 5 4 0.205 0.377 0.377
#> 6 5 0.246 0.623 0.623
#> 7 6 0.205 0.828 0.828
#> 8 7 0.117 0.945 0.945
#> 9 8 0.0439 0.989 0.989
#> 10 9 0.00977 0.999 0.999
#> 11 10 0.000977 1 1
\[F(x) = P(X\leq x) = \sum_{y\leq x} P(X=y)\]
Plot the probability mass function and cumulative distribution function of binomial distributions:
Plot the probability mass function and cumulative distribution function of Poisson distributions:
Show three quartiles (first, second, and third quartile) in the appropriate graphs obtained for earlier questions
Assume \(X\) follows a normal distribution, i.e., \(X\sim N(\mu, \sigma^2)\)
Probability density function \[f(x) = \frac{1}{\sqrt{2\pi\sigma^2}}e^{-\frac{1}{2}\big(\frac{x-\mu}{\sigma}\big)^2}\]
Standard normal distribution \[Z = \frac{X-\mu}{\sigma}\sim N(0, 1)\]
Cumulative distribution function of standard normal distribution \[\begin{aligned}P(Z\leq z) &= \int_{-\infty}^z \frac{1}{\sqrt{2\pi}}\,e^{-(x^2/2)}dx\\ & = \Phi(z)\end{aligned}\]
#> # A tibble: 1,001 × 3
#> x f F
#> <dbl> <dbl> <dbl>
#> 1 -4 0.000134 0.0000317
#> 2 -3.99 0.000138 0.0000328
#> 3 -3.98 0.000143 0.0000339
#> 4 -3.98 0.000147 0.0000350
#> 5 -3.97 0.000152 0.0000362
#> 6 -3.96 0.000157 0.0000375
#> 7 -3.95 0.000162 0.0000388
#> 8 -3.94 0.000167 0.0000401
#> 9 -3.94 0.000173 0.0000414
#> 10 -3.93 0.000178 0.0000428
#> # ℹ 991 more rows

args argument in stat_function() corresponds to standard normal distributionggplot(data = tibble(x = c(-4, 4))) +
stat_function(
mapping = aes(x = x), fun = dnorm,
geom = "line") +
stat_function(
mapping = aes(x = x), fun = dnorm,
geom = "area", xlim = c(1, 4), fill = "purple") +
geom_segment(
aes(x = 0, xend = 0, y = 0, yend = dnorm(0)),
col = "blue", size = 1.5) +
theme_bw(base_size = 18)
Plot density and cumulative distribution functions of \(N(10, 7)\) and \(N(80, 40)\) distributions
Plot density functions of \(N(80, 40)\) and \(N(120, 40)\) distributions on the same plot
Plot density functions of \(N(80, 40)\) and \(N(80, 20)\) distributions on the same plot
Plot cumulative distribution functions of \(N(80, 40)\) and \(N(120, 40)\) distributions on the same plot
Plot cumulative distribution functions of \(N(80, 40)\) and \(N(80, 5)\) distributions on the same plot
Plot density and cumulative distribution function of any other distribution that you studies in a course
Data manipulation and visualizations are briefly discussed at the level so that one can start working with tidyverse
The best way to learn R is by reading codes of the experts from their packages and books (Google is also helpful)
From the beginning, try to use the “best practices” of coding as you write the codes for others (the future yourself is another person!)
Share your knowledge with others as R is free and a product of the volunteer contributions of others!
